Pour Castor

Ce forum permet de montrer des photos de champignons et de discuter sur leur détermination.

Attention: ces déterminations ne permettront pas une consommation des champignons !!!
63 messages Page 2 sur 5

Nommo

Avatar du membre
Messages : 29154
Enregistré le : 18 août 2017, 18:36
Nom : François Desprès
Association : Alès
Localisation : Gard

Message par Nommo »
Andgelo et Castor pense à Russula cyanoxantha var. subacerba.
J’échangerais bien tout ce que je sais contre un pour cent de ce que je ne sais pas. ( Pierre Neville )

gambr

Messages : 736
Enregistré le : 17 août 2015, 15:10

Message par gambr »
Quelqu'un a classé des séquences avec R.variata.

Qualcuno ha depositato sequenze cone R.variata.

https://www.ncbi.nlm.nih.gov/nuccore/?t ... la+variata

Ciao
Gianni

Castor74

Avatar du membre
Messages : 29830
Enregistré le : 23 sept. 2011, 17:11
Nom : Laurent Francini
Association : LA CHANTERELLE DE VILLE-LA-GRAND
Localisation : La Yaute - Haute-Savoie (la «vraie» Savoie) ;-)
Site Internet

Message par Castor74 »
Bonjour à tous. C’est du chinois, pour moi, ces séquencages. Il en ressort quoi, clairement ?
http://www.francini-mycologie.fr/index.htmlMyco-botaniste passionné!Nikon D90 - F-S DX 18-200 mm f:3,5/5,6 G ED VRII - AF-S Nikkor 105 mm macro f:2.8 G ED - Micro Nikkor 60 mm f:2.8

gambr

Messages : 736
Enregistré le : 17 août 2015, 15:10

Message par gambr »
castor74 a écrit :
Bonjour à tous. C’est du chinois, pour moi, ces séquencages. Il en ressort quoi, clairement ?
Se stai rispondendo a me, 7 sequenze sono USA, 1 indiana, 1 giapponese, 1 canadese.

https://www.ncbi.nlm.nih.gov/nuccore/EU819436.1

AUTHORS Palmer,J.M., Lindner,D.L. and Volk,T.J.
JOURNAL Submitted (11-JUN-2008) Biology, University of Wisconsin-La Crosse,
1725 State Street, La Crosse, WI 54601, USA

... etc ...

Ciao
Gianni

Castor74

Avatar du membre
Messages : 29830
Enregistré le : 23 sept. 2011, 17:11
Nom : Laurent Francini
Association : LA CHANTERELLE DE VILLE-LA-GRAND
Localisation : La Yaute - Haute-Savoie (la «vraie» Savoie) ;-)
Site Internet

Message par Castor74 »
Merci Gianni, mais cela reste confus dans le sens où il en ressort quoi, de ce charabia? Variata se rapproche de quelque chose, et de quoi?
http://www.francini-mycologie.fr/index.htmlMyco-botaniste passionné!Nikon D90 - F-S DX 18-200 mm f:3,5/5,6 G ED VRII - AF-S Nikkor 105 mm macro f:2.8 G ED - Micro Nikkor 60 mm f:2.8

Kairos

Avatar du membre
Messages : 1838
Enregistré le : 20 nov. 2017, 15:58
Nom : Eric Reynaud
Association : Société Mycologique de France
Localisation : Montreuil, Région parisienne

Message par Kairos »
En fait, ça ne va pas aider beaucoup à clarifier ce sujet. Si je lance une recherche (BLAST) sur NCBI à partir d'une séquence appartenant à Russula cyanoxantha (GenBank: JF908699.1), je trouve des correspondances parfaites avec 4 échantillons de R.variata, mais également avec un échantillon de R.nigrovirens. C'est pas trop déconnant puisque R.nigrovirens appartient également à la sous-section Cyanoxanthinae, mais ça montre la limite de l'identification faite à partir d'une simple séquence ITS. C'est loin d'être un outil magique qui donnerait avec certitude le nom de l'espèce. Je vous renvoie à cet article récent: Ten reasons why a sequence-based nomenclature is not useful for fungi anytime soon qui est d'ailleurs épinglé au format papier sur un tableau à l'entrée de la SMF.
“Ne demande jamais ton chemin à quelqu'un qui le connaît, car tu ne pourrais pas t'égarer !” (Nahman de Braslow)
Retrouvez moi sur Flickr

Castor74

Avatar du membre
Messages : 29830
Enregistré le : 23 sept. 2011, 17:11
Nom : Laurent Francini
Association : LA CHANTERELLE DE VILLE-LA-GRAND
Localisation : La Yaute - Haute-Savoie (la «vraie» Savoie) ;-)
Site Internet

Message par Castor74 »
Kairos a écrit :
En fait, ça ne va pas aider beaucoup à clarifier ce sujet. Si je lance une recherche (BLAST) sur NCBI à partir d'une séquence appartenant à Russula cyanoxantha (GenBank: JF908699.1), je trouve des correspondances parfaites avec 4 échantillons de R.variata, mais également avec un échantillon de R.nigrovirens. C'est pas trop déconnant puisque R.nigrovirens appartient également à la sous-section Cyanoxanthinae, mais ça montre la limite de l'identification faite à partir d'une simple séquence ITS. C'est loin d'être un outil magique qui donnerait avec certitude le nom de l'espèce. Je vous renvoie à cet article récent: Ten reasons why a sequence-based nomenclature is not useful for fungi anytime soon qui est d'ailleurs épinglé au format papier sur un tableau à l'entrée de la SMF.
Merci Kairos pour ce lien. Il faudrait le traduire ou le faire traduire, car je le pense très édifiant. Le fameux graal dont on nous rebat les oreilles depuis un certain nombre d'années en prend un coup dans la tronche, apparemment. C'est déjà ce que certains de mes amis mycologues, et pas des moindres, pensent depuis un petit moment. IL EST URGENT D'ATTENDRE !!! :eek: :clindoeil:
http://www.francini-mycologie.fr/index.htmlMyco-botaniste passionné!Nikon D90 - F-S DX 18-200 mm f:3,5/5,6 G ED VRII - AF-S Nikkor 105 mm macro f:2.8 G ED - Micro Nikkor 60 mm f:2.8

Kairos

Avatar du membre
Messages : 1838
Enregistré le : 20 nov. 2017, 15:58
Nom : Eric Reynaud
Association : Société Mycologique de France
Localisation : Montreuil, Région parisienne

Message par Kairos »
Je pense que même en l'état et malgré ses imperfections, c'est un outil précieux, mais il faut être conscient des limites et ne pas se précipiter dans l'interprétation des résultats. C'est pour ça que c'est un métier :grandsourire:

Je viens de faire l'exercice inverse et lancer un BLAST à partir de l'échantillon indiqué par Gianni, et là encore, l'outil trouve des correspondances (à 99,56%) avec R.cyanoxantha. On est en dessous de la variabilité intra-spécifique, et on pourrait facilement en déduire que variata et cyanoxantha sont une seule et même espèce. Personnellement, je ne franchirais pas ce pas.
Modifié en dernier par Kairos le 19 sept. 2019, 12:01, modifié 1 fois.
“Ne demande jamais ton chemin à quelqu'un qui le connaît, car tu ne pourrais pas t'égarer !” (Nahman de Braslow)
Retrouvez moi sur Flickr

Jean Pierre

Avatar du membre
Messages : 7223
Enregistré le : 21 sept. 2011, 10:40
Nom : Jean Pierre Raverat
Association : Association Mycologique Féréopontaine
Localisation : Seine Port (77)
Site Internet

Message par Jean Pierre »
castor74 a écrit :
Kairos a écrit :
En fait, ça ne va pas aider beaucoup à clarifier ce sujet. Si je lance une recherche (BLAST) sur NCBI à partir d'une séquence appartenant à Russula cyanoxantha (GenBank: JF908699.1), je trouve des correspondances parfaites avec 4 échantillons de R.variata, mais également avec un échantillon de R.nigrovirens. C'est pas trop déconnant puisque R.nigrovirens appartient également à la sous-section Cyanoxanthinae, mais ça montre la limite de l'identification faite à partir d'une simple séquence ITS. C'est loin d'être un outil magique qui donnerait avec certitude le nom de l'espèce. Je vous renvoie à cet article récent: Ten reasons why a sequence-based nomenclature is not useful for fungi anytime soon qui est d'ailleurs épinglé au format papier sur un tableau à l'entrée de la SMF.
Merci Kairos pour ce lien. Il faudrait le traduire ou le faire traduire, car je le pense très édifiant. Le fameux graal dont on nous rebat les oreilles depuis un certain nombre d'années en prend un coup dans la tronche, apparemment. C'est déjà ce que certains de mes amis mycologues, et pas des moindres, pensent depuis un petit moment. IL EST URGENT D'ATTENDRE !!! :eek: :clindoeil:
EFFARANT !, Je ne vois pas comment tu peux juger de manière si péremptoire un texte dont tu dis qu'il faudrait te le traduire.
Jean Pierre Raverat.
http://www.champignons77.org/

Castor74

Avatar du membre
Messages : 29830
Enregistré le : 23 sept. 2011, 17:11
Nom : Laurent Francini
Association : LA CHANTERELLE DE VILLE-LA-GRAND
Localisation : La Yaute - Haute-Savoie (la «vraie» Savoie) ;-)
Site Internet

Message par Castor74 »
Jean Pierre a écrit :
castor74 a écrit :
Merci Kairos pour ce lien. Il faudrait le traduire ou le faire traduire, car je le pense très édifiant. Le fameux graal dont on nous rebat les oreilles depuis un certain nombre d'années en prend un coup dans la tronche, apparemment. C'est déjà ce que certains de mes amis mycologues, et pas des moindres, pensent depuis un petit moment. IL EST URGENT D'ATTENDRE !!! :eek: :clindoeil:
EFFARANT !, Je ne vois pas comment tu peux juger de manière si péremptoire un texte dont tu dis qu'il faudrait te le traduire.
Relis bien. Je ne dis pas qu’il faut ME le traduire, je dis qu’il faudrait le traduire. Moi je l’ai lu, c’est pour ça que je dis que c’est édifiant, tout simplement. Je signale en outre que je ne suis pas le seul du tout à penser ça.
http://www.francini-mycologie.fr/index.htmlMyco-botaniste passionné!Nikon D90 - F-S DX 18-200 mm f:3,5/5,6 G ED VRII - AF-S Nikkor 105 mm macro f:2.8 G ED - Micro Nikkor 60 mm f:2.8

Guillaume Eyssartier

Avatar du membre
Messages : 3504
Enregistré le : 24 juin 2008, 19:51

Message par Guillaume Eyssartier »
Merci Kairos pour ce lien. Il faudrait le traduire ou le faire traduire, car je le pense très édifiant. Le fameux graal dont on nous rebat les oreilles depuis un certain nombre d'années en prend un coup dans la tronche, apparemment. C'est déjà ce que certains de mes amis mycologues, et pas des moindres, pensent depuis un petit moment. IL EST URGENT D'ATTENDRE !!! :eek:
Laurent, tu confonds encore deux choses qui n'ont rien à voir : l'identification des espèces par analyse et comparaison génétique, et la reconstruction phylogénétique.

Pour ce qui est de l’identification par simple séquence, ce que l'on appelle souvent le barcoding, il est évident que ce n'est pas la panacée, mais il est aussi évident que c'est infiniment plus puissant que nos identifications à l’œil, même en passant de longues heures au microscope. La faiblesse réside essentiellement dans le fait qu'il faut que les séquences avec lesquelles on compare soient issues de récoltes correctement identifiées... Mais on retrouve le même problème lorsque l'on se base sur des ouvrages dans lesquels les espèces sont, aussi, incorrectement identifiées. Voir notamment notre article très récent : https://hal.sorbonne-universite.fr/hal- ... 4/document

Pour ce qui est de la phylogénie, on en a tellement parlé que je ne reviens pas dessus : les méthodes n'ont rien à voir.

Amitiés, Guillaume.
Modifié en dernier par Guillaume Eyssartier le 19 sept. 2019, 13:10, modifié 1 fois.
Biologie fongique - Expertises (Dr. Guillaume Eyssartier)

Castor74

Avatar du membre
Messages : 29830
Enregistré le : 23 sept. 2011, 17:11
Nom : Laurent Francini
Association : LA CHANTERELLE DE VILLE-LA-GRAND
Localisation : La Yaute - Haute-Savoie (la «vraie» Savoie) ;-)
Site Internet

Message par Castor74 »
Guillaume Eyssartier a écrit :
Merci Kairos pour ce lien. Il faudrait le traduire ou le faire traduire, car je le pense très édifiant. Le fameux graal dont on nous rebat les oreilles depuis un certain nombre d'années en prend un coup dans la tronche, apparemment. C'est déjà ce que certains de mes amis mycologues, et pas des moindres, pensent depuis un petit moment. IL EST URGENT D'ATTENDRE !!! :eek:
Laurent, tu confonds encore deux choses qui n'ont rien à voir : l'identification des espèces par analyse et comparaison génétique, et la reconstruction phylogénétique. Pour ce dernier point, cela fait 30 ans que certains d'entre nous estiment qu'il est "urgent d'attendre"... du coup, ils sont complètement largués, et la mycologie mondiale a continué sans eux.

Pour ce qui est de l’identification par simple séquence, ce que l'on appelle souvent le barcoding, il est évident que ce n'est pas la panacée, mais il est aussi évident que c'est infiniment plus puissant que nos identifications à l’œil, même en passant de longues heures au microscope. La faiblesse réside essentiellement dans le fait qu'il faut que les séquences avec lesquelles on compare soient issues de récoltes correctement identifiées... Mais on retrouve le même problème lorsque l'on se base sur des ouvrages dans lesquels les espèces sont, aussi, incorrectement identifiées. Voir notamment notre article très récent : https://hal.sorbonne-universite.fr/hal- ... 4/document

Pour ce qui est de la phylogénie, on en a tellement parlé que je ne reviens pas dessus : les méthodes n'ont rien à voir.

Amitiés, Guillaume.
Bonjour Guillaume, merci pour ta réponse. J'essaie – apparemment vainement – de me faire une idée de tout ça en lisant (beaucoup) et en écoutant ceux qui en savent plus que moi. Je dois reconnaître que les avis sont, et c'est le moins que l'on puisse dire, extrêmement partagés... J'ai lu récemment ceci: https://controversciences.org/reference ... -barcoding
http://www.francini-mycologie.fr/index.htmlMyco-botaniste passionné!Nikon D90 - F-S DX 18-200 mm f:3,5/5,6 G ED VRII - AF-S Nikkor 105 mm macro f:2.8 G ED - Micro Nikkor 60 mm f:2.8

Jplm

Avatar du membre
Messages : 38482
Enregistré le : 03 oct. 2011, 10:37
Nom : Jean-Pierre Lachenal-Montagne
Associations : Société Mycologique de France - Associu U Muchjinu : Société Mycologique de Porto-Vecchio
Localisation : Paris, parfois Corse

Message par Jplm »
Eh bien voilà, c'est mieux quand tu te modères. Inspire-toi plus du lactaire tranquille (même s'il pue) que du lactaire sanguin.

Jplm
Jean-Pierre Lachenal-Montagne

Guillaume Eyssartier

Avatar du membre
Messages : 3504
Enregistré le : 24 juin 2008, 19:51

Message par Guillaume Eyssartier »
Bonjour Guillaume, merci pour ta réponse. J'essaie – apparemment vainement – de me faire une idée de tout ça en lisant (beaucoup) et en écoutant ceux qui en savent plus que moi. Je dois reconnaître que les avis sont, et c'est le moins que l'on puisse dire, extrêmement partagés... J'ai lu récemment ceci: https://controversciences.org/reference ... -barcoding


À ma connaissance, les avis ne sont guère partagés... à partir du moment où l'on parle de la même chose. Nous sommes tous d'accord (ou presque) sur le barcoding : mais le barcoding n'est qu'un moyen rapide de placer une espèce à côté d'une autre, parfois de l'identifier quand on a un peu l'habitude des procédure. Ce n'est en aucun cas une technique utilisée pour faire de la phylogénie moléculaire, dont les concepts et les méthodes sont radicalement différents. As-tu téléchargé notre article ?

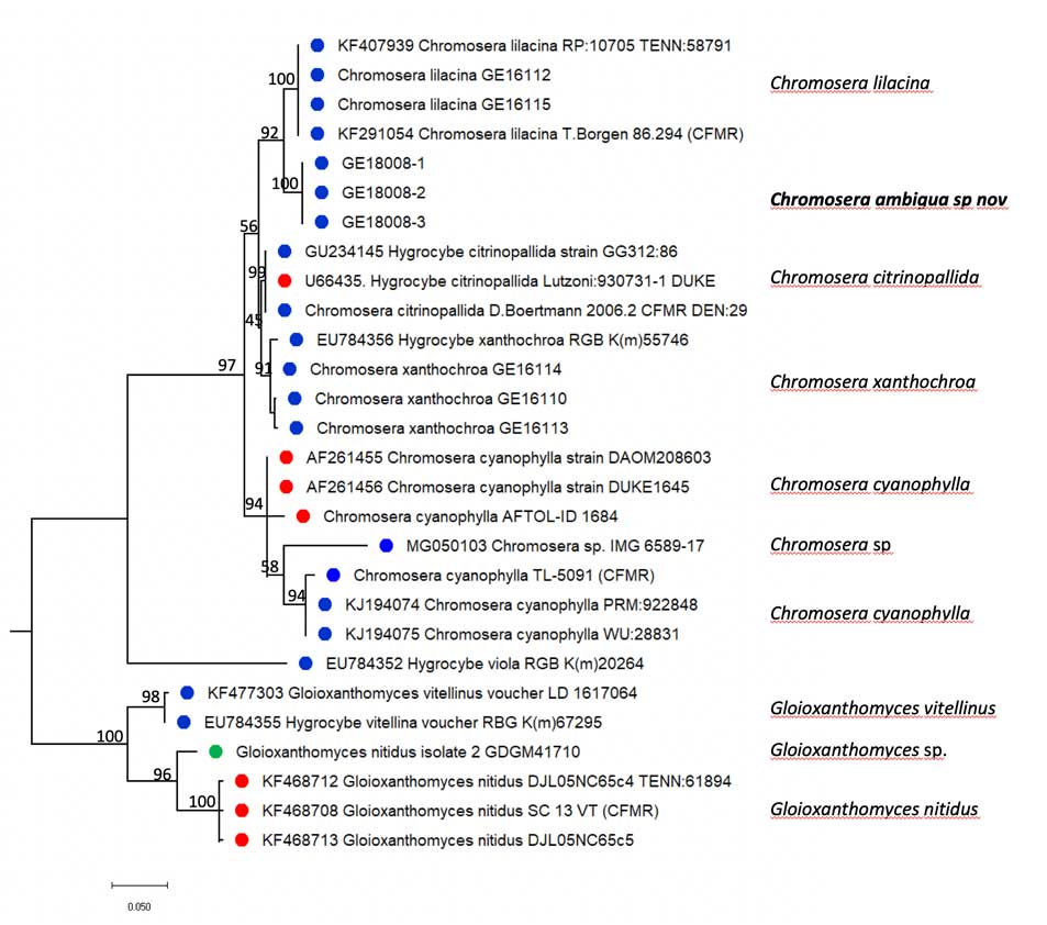
Pour te donner un exemple, nous avons sous presse un article sur un nouveau Chromosera, que Patrice Tanchaud a déniché : en macro et en micro les différences étaient tellement subtiles avec les espèces déjà décrites que l'on ne savait pas quelles conclusions en tirer (chapeau un peu plus strié, spores très légèrement différentes, etc.). S'agissait-il d'une nouvelle espèce ou d'une simple variation ? La séquence ITS (donc du barcoding) ne nous a pour ainsi dire rien apporté : les différences étaient faiblardes avec les autres espèces... Alors on est passé à de la phylogénie, et ajouté des récoltes de "notre" espèce, ainsi que d'autres séquences que les ITS. Et là, tout est devenu clair :
Capture-d’écran-2019-09-19-à-13.02.51.jpg
Tu vois comme les trois récoltes se groupent et se distinguent nettement des autres espèces, alors que le simple barcoding était inefficace ?

Nous nous sommes aussi aperçu que les récoltes de Chromosera cyanophylla se séparaient en deux groupes distincts... l'un pour les récoltes européennes, l'autre pour les récoltes américaines : il y a sans aucun doute deux espèces jusqu'à aujourd’hui confondues :clindoeil: .

Guillaume.
Modifié en dernier par Guillaume Eyssartier le 19 sept. 2019, 13:09, modifié 1 fois.
Biologie fongique - Expertises (Dr. Guillaume Eyssartier)

Jean Pierre

Avatar du membre
Messages : 7223
Enregistré le : 21 sept. 2011, 10:40
Nom : Jean Pierre Raverat
Association : Association Mycologique Féréopontaine
Localisation : Seine Port (77)
Site Internet

Message par Jean Pierre »
castor74 a écrit :
Jean Pierre a écrit :

EFFARANT !, Je ne vois pas comment tu peux juger de manière si péremptoire un texte dont tu dis qu'il faudrait te le traduire.
Relis bien. Je ne dis pas qu’il faut ME le traduire, je dis qu’il faudrait le traduire. Moi je l’ai lu, c’est pour ça que je dis que c’est édifiant, tout simplement. Je signale en outre que je ne suis pas le seul du tout à penser ça.
Ben, si tu l'a lu tu as vu que cela n'a aucun rapport avec le séquençage utilisé habituellement par les mycologues et donc je ne comprend pas ta réaction.
Jean Pierre Raverat.
http://www.champignons77.org/
63 messages Page 2 sur 5